17471번: 게리맨더링
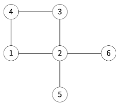
선거구를 [1, 4], [2, 3, 5, 6]으로 나누면 각 선거구의 인구는 9, 8이 된다. 인구 차이는 1이고, 이 값보다 더 작은 값으로 선거구를 나눌 수는 없다.
www.acmicpc.net
문제
백준시의 시장 최백준은 지난 몇 년간 게리맨더링을 통해서 자신의 당에게 유리하게 선거구를 획정했다. 견제할 권력이 없어진 최백준은 권력을 매우 부당하게 행사했고, 심지어는 시의 이름도 백준시로 변경했다. 이번 선거에서는 최대한 공평하게 선거구를 획정하려고 한다.
백준시는 N개의 구역으로 나누어져 있고, 구역은 1번부터 N번까지 번호가 매겨져 있다. 구역을 두 개의 선거구로 나눠야 하고, 각 구역은 두 선거구 중 하나에 포함되어야 한다. 선거구는 구역을 적어도 하나 포함해야 하고, 한 선거구에 포함되어 있는 구역은 모두 연결되어 있어야 한다. 구역 A에서 인접한 구역을 통해서 구역 B로 갈 수 있을 때, 두 구역은 연결되어 있다고 한다. 중간에 통하는 인접한 구역은 0개 이상이어야 하고, 모두 같은 선거구에 포함된 구역이어야 한다.
아래 그림은 6개의 구역이 있는 것이고, 인접한 구역은 선으로 연결되어 있다.

아래는 백준시를 두 선거구로 나눈 4가지 방법이며, 가능한 방법과 불가능한 방법에 대한 예시이다.
![]() |
![]() |
![]() |
![]() |
| 가능한 방법 [1, 3, 4]와 [2, 5, 6]으로 나누어져 있다. |
가능한 방법 [1, 2, 3, 4, 6]과 [5]로 나누어져 있다. |
불가능한 방법 [1, 2, 3, 4]와 [5, 6]으로 나누어져 있는데, 5와 6이 연결되어 있지 않다. |
불가능한 방법 각 선거구는 적어도 하나의 구역을 포함해야 한다. |
공평하게 선거구를 나누기 위해 두 선거구에 포함된 인구의 차이를 최소로 하려고 한다. 백준시의 정보가 주어졌을 때, 인구 차이의 최솟값을 구해보자.
입력
첫째 줄에 구역의 개수 N이 주어진다. 둘째 줄에 구역의 인구가 1번 구역부터 N번 구역까지 순서대로 주어진다. 인구는 공백으로 구분되어져 있다.
셋째 줄부터 N개의 줄에 각 구역과 인접한 구역의 정보가 주어진다. 각 정보의 첫 번째 정수는 그 구역과 인접한 구역의 수이고, 이후 인접한 구역의 번호가 주어진다. 모든 값은 정수로 구분되어져 있다.
구역 A가 구역 B와 인접하면 구역 B도 구역 A와 인접하다. 인접한 구역이 없을 수도 있다.
출력
첫째 줄에 백준시를 두 선거구로 나누었을 때, 두 선거구의 인구 차이의 최솟값을 출력한다. 두 선거구로 나눌 수 없는 경우에는 -1을 출력한다.
제한
- 2 ≤ N ≤ 10
- 1 ≤ 구역의 인구 수 ≤ 100
코드
from itertools import combinations
from collections import deque
def bfs(start, visited, a, b):
q = deque([start])
visited[start] = True
res = population[start]
while q:
now = q.popleft()
for nx in graph[now]:
if not visited[nx] and (((now in a) and (nx in a)) or ((now in b) and (nx in b))):
q.append(nx)
visited[nx] = True
res += population[nx]
return res
n = int(input())
population = [0] + list(map(int, input().split()))
graph = [[] for _ in range(n+1)]
for i in range(1, n+1):
input_data = list(map(int, input().split()))
if input_data[0] == 0:
continue
graph[i] = input_data[1:]
all = set(range(1, n+1))
ans = int(1e9)
for a_num in range(1, n):
for a in combinations(all, a_num):
a = set(a)
b = all - a
res = []
visited = [False] * (n+1)
for i in range(1, n+1):
if not visited[i]:
res.append(bfs(i, visited, a, b))
if len(res) == 2:
ans = min(ans, abs(res[0]-res[1]))
print(ans if ans != int(1e9) else -1)
N의 범위가 2 ≤ N ≤ 10로 작기 때문에 가능한 경우의 수를 모두 해봐도 시간 초과가 나지 않을 것 같아서 조합을 이용하여 풀었다. n//2개까지만 뽑는 이유는 두 개의 선거구로만 나누면 되기 때문에 1개, 5개로 나눈 경우와 5개, 1개로 나눈 경우는 사실상 똑같다고 볼 수 있기 때문에 n//2개까지만 뽑아보면 된다.
그리고 나눈 2개의 선거구에 대해 bfs 탐색을 수행하여 같은 선거구에 속한 구역끼리 이어져있는지 확인한다. bfs는 같은 그래프에 속한 구역들의 인구수 합을 리턴하는데 모든 구역에 대해 bfs 탐색을 완료했을때 리턴값들이 2개라면 2개의 선거구로 나누는 것이 가능하다는 것이므로 이때의 인구수 차와 ans를 비교하여 둘 중 최소값을 ans에 저장한다.
from itertools import combinations
def find(a, parent):
if parent[a] != a:
parent[a] = find(parent[a], parent)
return parent[a]
def union(a, b, parent):
a = find(a, parent)
b = find(b, parent)
if a == b:
return
if a < b:
parent[b] = a
else:
parent[a] = b
n = int(input())
population = [0] + list(map(int, input().split()))
graph = [[] for _ in range(n+1)]
for i in range(1, n+1):
input_data = list(map(int, input().split()))
if input_data[0] == 0:
continue
graph[i] = input_data[1:]
all = set(range(1, n+1))
ans = int(1e9)
for a_num in range(1, n//2+1):
for a in combinations(all, a_num):
parent = [i for i in range(n+1)]
a = set(a)
b = all - a
for i in range(1, n+1):
for nx in graph[i]:
if find(i, parent) == find(nx, parent):
continue
if ((i in a) and (nx in a)) or ((i in b) and (nx in b)):
union(i, nx, parent)
roots = list(set(parent[1:]))
if len(roots) == 2:
ap, bp = 0, 0
for i in range(1, n+1):
if parent[i] == roots[0]:
ap += population[i]
else:
bp += population[i]
ans = min(ans, abs(ap-bp))
print(ans if ans != int(1e9) else -1)
처음에는 위와 같이 BFS가 아닌 union-find를 이용하여 코드를 짰는데 43퍼에서 틀린다. 테스트케이스도 통과하고 질문게시판의 반례들을 넣어보아도 다 맞는데 아직도 어디서 틀린건지 모르겠다....
'문제풀이 > DFS_BFS' 카테고리의 다른 글
| [Python/파이썬] 백준 16988번 Baaaaaaaaaduk2 (Easy) (0) | 2023.08.31 |
|---|---|
| [Python/파이썬] 백준 3980번 선발 명단 (0) | 2023.08.27 |
| [Python/파이썬] 백준 21937번 작업 (0) | 2023.08.19 |
| [Python/파이썬] 백준 17090번 미로 탈출하기 (0) | 2023.08.17 |
| [Python/파이썬] 백준 18404번 현명한 나이트 (0) | 2023.08.17 |



